You can not select more than 25 topics Topics must start with a letter or number, can include dashes ('-') and can be up to 35 characters long.
wang 407564d490
接入远端数据库
10 months ago
..
backend 接入远端数据库 10 months ago
frontend 接入远端数据库 10 months ago
README.md 接入远端数据库 10 months ago
start.bat 接入远端数据库 10 months ago

README.md

黄金矿工游戏

一个使用Flask后端和Vue前端实现的简单黄金矿工游戏。

项目结构

goldminer/
├── backend/         # Flask后端
│   ├── app.py       # 主应用程序
│   └── requirements.txt
├── frontend/        # Vue前端
│   ├── public/
│   ├── src/
│   │   ├── components/
│   │   │   └── Game.vue  # 游戏组件
│   │   ├── App.vue       # 主应用组件
│   │   └── main.js       # 入口文件
│   ├── package.json
│   └── vue.config.js
└── start.bat        # 一键启动批处理文件

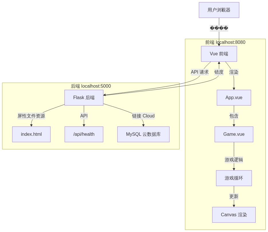
系统架构

下图展示了黄金矿工游戏的系统架构:

系统架构图

数据库配置

本项目使用云端MySQL数据库存储用户数据、游戏记录和聊天信息。

数据库配置信息:

  • 数据库类型MySQL 8.4.3
  • 服务提供商SQLPub.com
  • 数据库名称goldminer
  • 连接地址mysql2.sqlpub.com:3307

安装和运行

快速启动(推荐)

直接双击 start.bat 文件即可一键启动游戏。

这个脚本会自动:

  1. 检查并安装所需的后端依赖
  2. 连接到云端数据库并创建必要的表(如果不存在)
  3. 同时启动后端和前端服务器
  4. 自动在浏览器中打开游戏

手动启动

如果自动脚本出现问题,可以按照以下步骤手动启动:

后端

  1. 进入后端目录
cd goldminer/backend
  1. 安装依赖
pip install -r requirements.txt
  1. 运行后端服务器
python app.py

服务器将在 http://localhost:5000 运行。

前端

  1. 进入前端目录
cd goldminer/frontend
  1. 安装依赖
npm install
  1. 开发模式运行
npm run serve

前端开发服务器将在 http://localhost:8080 运行。

游戏说明

  • 使用鼠标点击或空格键发射绳索
  • 松开鼠标或空格键收回绳索
  • 按P键暂停游戏
  • 收集金块和钻石以获得分数
  • 达到目标分数进入下一关
  • 寻找特殊道具提升能力

特殊道具

  • 速度提升:增加绳索伸缩速度
  • 磁力钩:增加抓取范围

技术栈

  • 后端Flask, SQLAlchemy, PyMySQL
  • 前端Vue 3
  • 数据库MySQL 8.4.3 (云端)
  • 通信Axios, Socket.IO